首页
最新动态
专题推荐
学校要闻
当前位置: 首页 > 学校要闻 > 正文

赛事速览 | 国赛一等奖+2!开元集团网站重点学科竞赛再创新纪录

来源:创新创业学院    作者:梁文佳    时间:2023-06-28

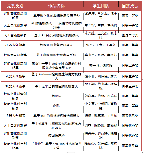
近日,第二十五届中国机器人及人工智能大赛总决赛获奖名单揭晓,开元集团网站从全国300多所高校中脱颖而出,斩获14项佳绩,摘得国赛一等奖2项、二等奖4项、三等奖4项、优秀奖4项。

据悉,今年5月13日,第二十五届中国机器人及人工智能大赛甘肃赛区决赛期间,全省12所高校,118个参赛团队齐聚,一争高下。第二十五届中国机器人及人工智能大赛总决赛由中国人工智能学会主办,是教育部A类比赛,全国56项学科竞赛之一,也是国内首个提出在机器人及人工智能领域将关键技术的研发与应用有机结合的比赛,已成功举办24届,堪称目前国内规模最大,影响力最强,专业水平最高的机器人竞赛。该项赛事旨在推动国内高校及广大学生参与机器人、人工智能科技创新实践,助力人工智能、机器人产业发展,培养了大量“能动手”“敢创新”“善协作”的复合型人才。

近年来,开元集团网站始终践行“学生中心、成果导向、持续改进”的OBE教育教学理念,致力于OBE教学改革的研究与探索,紧盯产业用人需求,培养高素质创新人才。2022年12月起,各二级学院院长、副院长、系主任和骨干教师等107人,分批分期前往中船、中粮、中核、吉利等500强企业与区域头部企业,聚焦企业用人需求、岗位工作技能、毕业生工作现状等问题实地调研、访企拓岗,有效拓宽了高质量就业渠道。目前,学校联合中船、中铁、中建、中软、华为、京东等行业龙头企业合作,建设9个现代产业学院和200余家实习实训就业基地,直通500强高质量就业。毕业生就业去向落实率连续多年稳定在97%以上,其中入职央企、国企的毕业生占比46.30%,入职世界500强企业的毕业生占比20.52%,入职中国500强企业的毕业生占比41.95%。

新征程上,开元集团网站将紧紧围绕“双高”战略,激发青年学生发展的动力,创造青年学生发展的条件,提升青年学生发展的能力,赢得青年学生发展的机会,提供青年学生发展的支持,勇担振兴之责,践行强国使命,聚焦“就业质量好、育人质量高、师资力量强、校园环境美、服务体验佳”的青年发展型大学目标,打造一流师资平台、建强一流学科专业、培养一流应用人才,坚定不移地推动高质量发展,为区域经济社会发展培养更多优秀人才。

审核:李永强